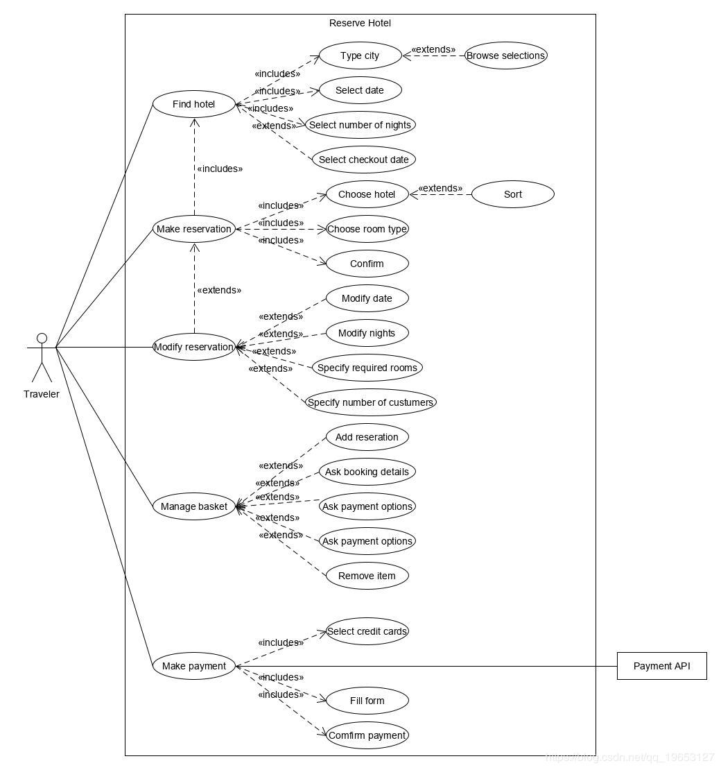
- 根据订旅馆建模文档,Asg-RH.pdf:
- 绘制用例图模型(到子用例)

- 给出 make reservation 用例的活动图

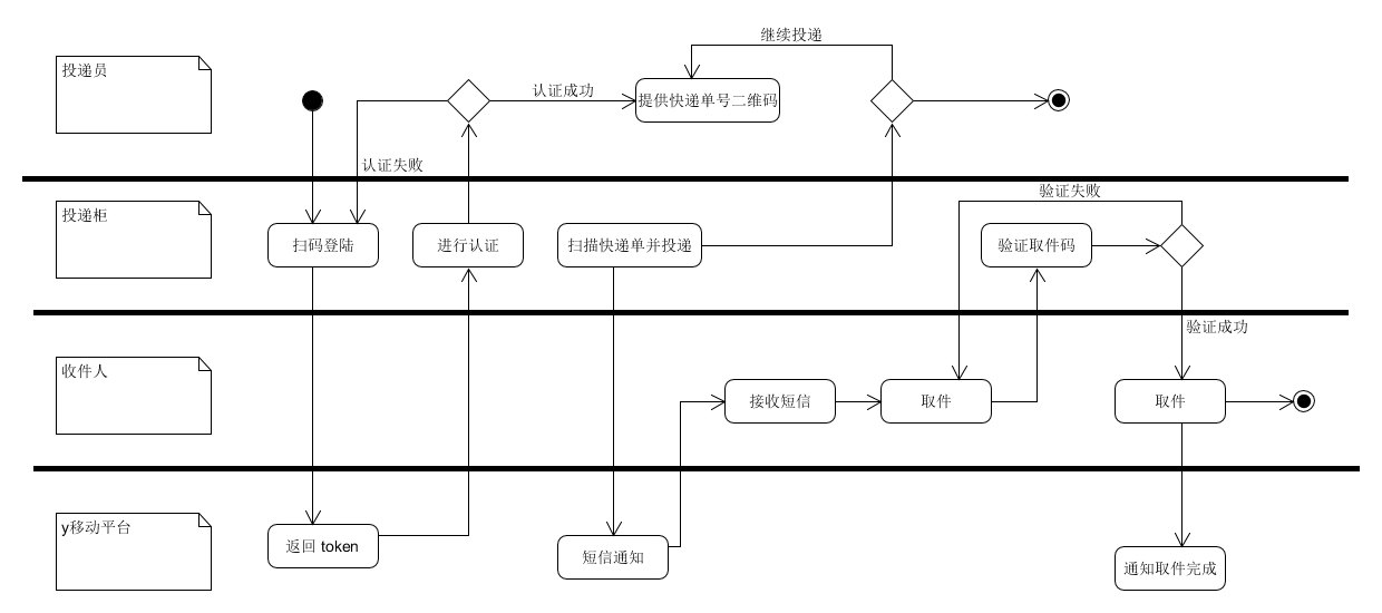
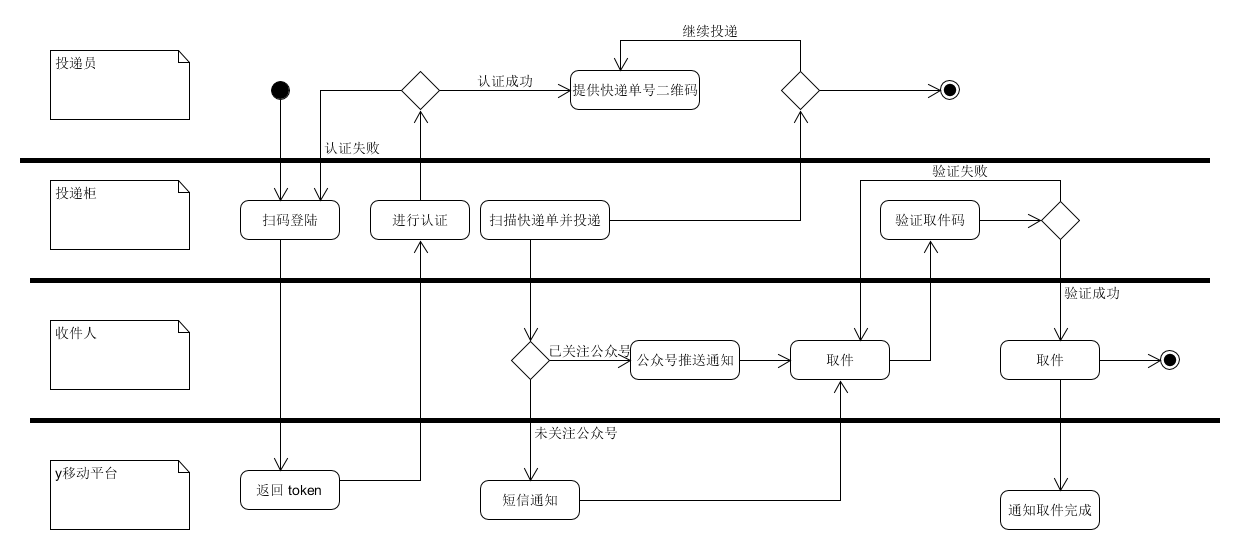
- 根据课程练习“投递员使用投递箱给收件人快递包裹”的业务场景
-
分别用多泳道图建模三个场景的业务过程
-
场景1:x科技公司发明了投递柜,它们自建了投递柜以及远程控制系统。注册的投递员在推广期免费使用投递柜。由于缺乏资源,仅能使用y移动平台向客户发送短信通知。

- 场景2:随着产品推广,x公司与各大快递z公司达成协议。x公司在快递柜上添加了二维码扫描装置,z公司的快递员不仅可在快递柜上登陆(由z公司提供认证服务),且可扫描快递单号,投递入柜后自动由z公司发短信给客户。客户取件后,自动发送给z公司投递完成。

- 场景3:x公司进一步优化服务,开发了微信小程序实现扫码取快递。如果用户关注了该公司公众号,直接通过过公众号推送给用户取件码等信息。不再发送短信。

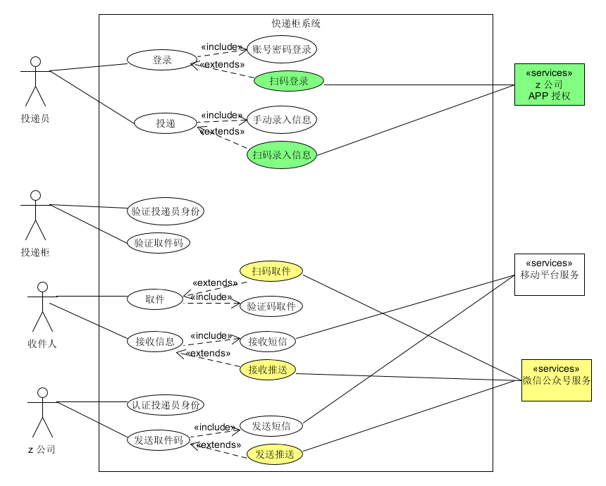
- 根据上述流程,给出快递柜系统最终的用例图模型 用正常色彩表示第一个业务流程反映的用例 用绿色背景表述第二个业务场景添加或修改的用例,以及支持 Actor 用黄色背景表述第三个业务场景添加或修改的用例,以及支持 Actor
